Technische Rundschau Logo
  • Suche
  • Themen
    • Fertigung
    • Automation
    • Digitalisierung
    • News
    • Content-Hubs
    • Specials
    • Magazin
      • Abo
      • Printmagazin
    • Newsletter
    • Über uns
      • Mediadaten
      • Dienstleistung
      • Impressum
      • Datenschutz
      • Kontakt & Team
  • Polyscope
  • Magazin
    • Abo
    • Printmagazin
  • Bezugsquellen
  • Newsletter
  • Über uns
    • Mediadaten
    • Dienstleistung
    • Impressum
    • Datenschutz
    • Kontakt & Team
  • Abo
  • Mediadaten

Automatisierung als Chance und Herausforderung

Trendbericht Automatisierung: Die Branche, neue Technologien und Studien

Automatisierung als Chance und Herausforderung

Trendbericht Automatisierung: Die Branche, neue Technologien und Studien

Scroll down

Die Automation könnte gerade in den Hochlohnländern wie der Schweiz eine neue und wichtige Rolle übernehmen, um die Industrie vor dem wachsenden Kostendruck zu schützen. Ein Blick auf neuste Automatisierungstechnologien und die ganze Branche gibt dieser Trendbericht.


Ein Beitrag von Technische Rundschau

Autor: Eugen Albisser

 
Der Kostendruck in der Schweiz ist für Fertigungsbetriebe derart hoch, dass sich viele Firmen eine Auslagerung der Produktion ins Ausland vorstellen können. «Und mehr als jedes sechste Schweizer Unternehmen hat zwischen 2012 und 2015 die Produktion oder Teile davon ins Ausland verschoben», schrieb das Wirtschaftsmagazin Bilanz Anfang dieses Jahres. Grosse Firmen wie ABB, Roche und Meyer Burger zogen ins nahe und ferne Ausland, viele andere folgten den dreien ohne grosses Medienecho.


  • Inhalt dieses Artikels


Welche Gründe sprechen für eine Rückverlagerung der Produktion in die Schweiz?

Doch im Artikel in der Bilanz ging es nicht um die Firmen, die in der Ferne Kosten sparen wollen, sondern um jene, die wieder mit einer Rückkehr in die Schweiz liebäugeln oder diesen Schritt gar unternommen hatten. Noch ist der Anteil der Firmen klein, welche ein sogenanntes Re-Shoring ins Auge fassen.

Man rechnet in der Umfrage mit rund 4 Prozent aller Firmen. Das sind noch nicht sehr viele Firmen und dennoch verleitet das Ereignis zur Frage: Wie kann so etwas geschehen? Gewachsenes Qualitätsbewusstsein? Gescheitert am Umgang mit fremden Kulturen? Falsch berechnete Kosten? Mangelnde Flexibilität? Zu schwierige Abstimmung zwischen Fertigung und Montage? Fehlende Mitarbeiterloyalität und Rechtssicherheit?

Das alles kann und wird eine Rolle gespielt haben, aber aus der Studie «European Manufacturing Survey – Schweiz» (EMS-CH) geht eines deutlich hervor: Die neuen Möglichkeiten der Automatisierung habe eine erhebliche Rolle gespielt beim Entscheid.

technik-und-wissen-newsletter
Ihr zukünftiger Werbeplatz? Unsere Mediadaten

Gab die Digitalisierung der Automation einen Schub? - Definitiv

Auf den ersten Blick scheint dies ein möglicherweise fälschlicher Befund zu sein, denn die Automation grosser Teile der Produktion ist bereits vor zehn und partiell gar vor zwanzig Jahren möglich gewesen. Man hätte dementsprechend auch statt Auslagerung die Prozesse automatisieren können.

Auf den zweiten Blick dürfte klar sein: Die Automatisierung in der Industrie hat in den letzten Jahren nicht nur bessere und effizientere Produkte hervorgebracht, sondern durch die Digitalisierung einen wesentlichen Schub erlebt. Diese ist derart gewaltig, dass die Stückkosten in Zukunft derart drastisch gesenkt werden können, dass selbst Tieflohnländer nicht mehr mithalten können.

Dank Automatisierung zu grösserer Variantenvielfalt

Ein erhöhter Automatisierungsgrad bedeutet aber auch, dass sich Firmen auch mit der flexiblen Produktion auseinandersetzen können. Das heisst: Wenn sich Firmen ohnehin überlegen müssen, wie sie eine höhere Variantenvielfalt und individuellere Produkte herstellen können, dann werden sie auf eine hoch vernetzte Produktion nicht verzichten können. Und die lässt sich auch in der Schweiz bewerkstelligen – und zwar mit allen Vorteilen wie erhöhter Produkt- und Prozessqualität und dem Sicherstellen von Produkt- und Prozess-Wissen, also dem Bewahren des geistigen Eigentums.

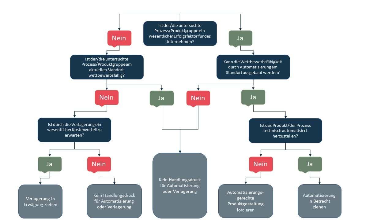
Welches Produktespektrum ist für Automatisierung geeignet?

Doch gibt es eigentlich grundlegende und einfache Fragestellungen, wenn Firmen vor der Entscheidung stehen, ob sich ihr Produktespektrum zur Automatisierung eignet? Die deutsche Fachzeitschrift «Produktion» erstellte vor einiger Zeit zusammen mit A.T.Kearney ein Flussdiagramm mit ein paar wenigen Fragen, womit man bereits zu einer ersten Einschätzung bezüglich Automation kommen kann.

Checkliste Produktions-Automation

Ausführlicher wird die Checkliste, welche am Schluss einen kleinen Hinweis geben kann, ob die Vorteile einer Automatisierung noch nicht stark genug ausgeprägt, sichtbar oder gar signifikant sind. Hier geht es zur Checkliste. (Beim Klick auf den Link folgt ein Download von der Seite produktion.de)

Wann automatisieren? Und wie erkennt man die Handlungsfelder der Automatisierung?

Doch wie sieht es überhaupt mit der Automatisierung aus in den Fertigungsunternehmen? Besteht Handlungsbedarf und wenn ja, welches sind diese? Eine interessante Vorlage für diese Frage hat das Fraunhofer IPT zusammen mit dem Werkzeugmaschinenlabor WZL der RWTH Aachen geliefert. Und zwar hatte sich das Forschungsinstitut daran gemacht, die Automatisierung im Werkzeugbau zu untersuchen und sich auch die Fragen nach den Handlungsfeldern zu stellen. Interessant ist dies insofern, als dass der Werkzeugbau als eher traditionelle Branche gilt, die teils noch stark handwerklich geprägt ist, aber unter dem globalen Druck sich umstrukturieren muss, um den Anschluss nicht zu verpassen. Obwohl die Studie nur den deutschen Markt untersuchte, dürften die Resultate auch mit der hiesigen Branche übereinstimmen.

Die häufigsten Gründe, warum Firmen nicht automatisieren

Die Studie zeigte auf, dass zwar 70 Prozent der befragten Unternehmen Automatisierungsprojekte verfolgten und gar 34 Prozent des Investitionsbudgets dafür aufgewendet wird. Auffällig aber ist auch, dass die Nachteile einer Automatisierung hohen Zuspruch bekamen. Zum Beispiel werden die hohen Investitionskosten einer Automatisierung durchgehend als Hauptnachteil angesehen -, obwohl man sich bewusst ist, dass man mit dem Wunsch automatisiert, um die Produktivität zu steigern und auch mit sinkenden Kosten rechnet.

Sehr hohen Zuspruch bekam aber auch die fehlende Flexibilität, was insofern bemerkenswert ist, als die Automatisierung insbesondere in Zeiten der Digitalisierung gerade da Abhilfe zu schaffen verspricht. Weitere Nachteile: Widerstand der Mitarbeiter, hohe Instandhaltungskosten und die geringe Prozessstabilität.

Wegen fehlender Standardisierung keine einheitliche Spanntechnik

Aber auch bei der konkreten Umsetzung stiessen die Unternehmen immer wieder auf Hindernisse bei der Implementierung. 70% aller befragten Unternehmen sahen ein, dass die Bauteile- und Prozessstandardisierung nicht so weit war, um eine durchgehende Automatisierung der Fertigung aufzubauen. Die fehlende Standardisierung führt da dann auch gleich zu einem anderen Problem: Die Spanntechnik kann nicht so eingesetzt werden, dass eine automatisierte Fertigung in Frage kommt. 60 Prozent aller befragten Firmen hatte ausserdem Probleme mit der Prozessstabilität und 30 Prozent auch noch mit dem Prozessverständnis.

Die Studie stellte aber nicht einfach die Vor- und Nachteile zusammen, sondern suchte Handlungsfelder und gibt auch Handlungsempfehlungen ab. Diese sind:

1. Prozessbeherrschung: Die Befragten wissen, dass eine sichere Beherrschung der eigenen Fertigungsprozesse für jedes Automatisierungsvorhaben zwingend erforderlich ist, um die entstehenden Effizienzvorteile nutzen zu können.

Empfehlung: Ein Wandel vom Produktdenken hin zum Prozessdenken einleiten. Denn Prozesse lassen sich aktiv beeinflussen. Dafür braucht es zuerst eine Analyse, damit eine Regelung und Messung möglich wird. Danach können Methoden zur Stabilisierung erarbeitet werden. Die Studie zeigt zu diesem Punkt einige konkrete Methoden.

2. Standardisierung: Der Werkzeugbau weist aufgrund der Vielzahl an Einzelteilen und des breiten Geometrie- und Grössenspektrums der Werkstücke eine geringe Gleichteilquote auf. Die notwendige Bauteil- und Prozessstandardisierung für den Einsatz von Automatisierungslösungen fehlt teilweise noch in Werkzeugbaubetrieben.

Empfehlung: Am Anfang steht eine Vereinheitlichung der Produktarchitektur und der Prozessabfolge. Der vermehrte Einsatz von Norm- und Katalogteilen führt zu ersten richtungsweisenden Ergebnissen und erhöht die Gleichteilequote. Und eine Analyse der Prozesskette zeigt wahrscheinlich auf, dass man Technologien einsetzt, die zwar kurze Bearbeitungszeiten haben, aber hohe Nebenzeiten. Die Frage stellt sich: Wie können diese mittels Automatisierungshardware reduziert werden?

3. Datenbereitstellung und Datenfluss: Um Prozesse zu automatisieren, sollten beispielsweise Werkstück, Werkzeug- und Fertigungsdaten entlang der Prozesskette durchgängig verfügbar sein. Die befragten Unternehmen haben in Teilen mit der Einführung von RFID-Tags zur automatischen Identifikation von Komponenten bereits erste Schritte in diese Richtung unternommen. Im nächsten Schritt muss die Datendurchgängigkeit konsequent umgesetzt werden, um eine weitergehende Automatisierung zu befähigen.

Empfehlung: Üblicherweise erfolgt die automatisierte Umwandlung der CAM-Daten in NC-Code mit Post-Prozessoren. Bei einem homogenen Maschinenpark nur auf wenige solche Post-Prozessoren angewiesen sind, zeigt sich, dass ein heterogener Maschinenpark bis zu 21 verschiedene Post-Prozessoren verwendet. Hier muss ein Umdenken stattfinden.

4. Berücksichtigung der Mitarbeiter: Eine aktive Einbeziehung von Mitarbeiterinnen und Mitarbeitern bei Automatisierungsprojekten ist für den Erfolg zwingend erforderlich und kann für weitere Vorhaben motivierend wirken.

Empfehlung: Kommunikation ist ein wesentlicher Bestandteil bei der Ausarbeitung von Automatisierungsprojekten. Wenn die Mitarbeiter dann auch noch «aus eigenen Antrieb» (intrinsische Motivation) mithelfen können, indem interdisziplinäre Teams geschaffen werden für die Implementierung, dann ist man auf einem guten Weg.

5. Automatisierungssoftware: Für einen automatisierten Prozess der Materialbereitstellung und -bearbeitung müssen Unternehmen unterschiedliche Maschinen durch Automatisierungshardware miteinander verbinden. Eine ganzheitliche Maschinenverkettung ist im deutschen Werkzeugbau bisher nur vereinzelt vorzufinden. Zwischen den Fertigungsverfahren herrschen aktuell noch grosse Unterschiede hinsichtlich des Automatisierungsgrads.

Empfehlung: Ein Werkzeugmanagementsystem ist nutzlos, wenn die Werkzeugdatenbank nicht gepflegt wird. Hier gibt es noch einiges zu tun. Bei der Werkstückbereitstellung ist die Situation nicht sehr einfach. Zwar sind Palettiersysteme mit integrierten Nullpunktspannsystemen im Einsatz bei der Bereitstellung von Werkstücken, aber nicht zwingend beim Einspannen von Werkstücken. Hier gäbe es noch viel Potenzial, denn Nullpunktspannsysteme bieten – trotz einiger Nachteile wie Zusatzgewicht etc. – Vorteile bei der Durchgängigkeit. Auch mit der Verkettung von Maschinen kann viel erreicht werden. Von der einfachen Ein-/Zweimaschinenautomatisierung über flexible Fertigungszellen bis zu linearen Handlingssytemen ist alles möglich.

6. Monetäre Aspekte: Die Investitionskosten sind nach Auswertung das grösste Implementierungshindernis. Der Anteil von Automatisierungsprojekten am Investitionsbudget variiert unter den Befragten sehr stark. Das Fraunhofer IPT hat deshalb eine Methodik zur Bewertung von Automatisierungsproblemen entwickelt, die Unternehmen geeignete Entscheidungsgrundlagen für Investitionsvorhaben bietet und qualitative wie monetäre Aspekte berücksichtigt.

Empfehlung: Die am Fraunhofer IPT entwickelte Vorgehensweise setzt sich aus drei Schritten zusammen:
1. Bewertung der monetären Aspekte
2. Bewertung der nicht monetären Aspekte
3. Zusammenführung der Dimensionen

(Textquelle Handlungsempfehlungen: teilweise direkt aus der Studie/Pressemitteilung zitiert)

Wie kann man für Losgrösse 1 automatisieren?

Ein wegweisendes Maschinenkonzept

Auf dem Weg zur Losgrösse 1: Das besonders flexible Design des ACOPOStrak erlaubt es, alle möglichen offenen und geschlossenen Formen auf der Basis einer Gitterstruktur zu bauen und miteinander zu kombinieren. (Bild: B&R)

Scroll down

Längst nicht alle Firmen beschäftigen sich mit der Losgrösse 1 und stellen dieses Ziel bei der Suche nach Automatisierungstechnik für die Produktion in den Vordergrund. Die Losgrösse 1 ist aber mit der Digitalisierung zu einem wichtigen Thema geworden. Doch es braucht mehr als nur Bits und Bytes, um eine individualisierte Massenproduktion in Losgrösse 1 zu erreichen. Denn die Automation muss mit dem «Denkprozess» der Maschinen mithalten können. Also braucht es auch eine Mechanik und Antriebstechnik, verbunden mit Intelligenz, welche in neue Sphären vorstossen können.

Das intelligente Transportsystem 

Ein solches System hat die Firma B&R im vergangenen Jahr auf der SPS/IPC/Drives vorgestellt: das intelligente Transportsystem ACOPOStrak. Diese Automationstechnik ist eine Motor-Elektronik-Einheit – Leistungselektronik und ein leistungsfähiger Prozessor sind im Motorgehäuse integriert. Ein zusätzlicher Umrichter oder eine Motion-Control-Unit sind daher nicht notwendig. Das macht das intelligente Transportsystem extrem kompakt. Aufgrund des modularen Aufbaus, lassen sich unterschiedlich lange Teilstrecken des ACOPOStraks einfach in Bestandsanlagen integrieren.

>>> Interessanter Artikel zum Thema: Magnetschwebetechnologie von B&R: Acopos 6D >>>

Maximalgeschwindigkeit von mehr als 4 m/s

Als «wegweisendes Maschinenkonzept» wurde es damals von Robert Kickinger, Manager Mechatronic Technologies bei B&R, genannt und tatsächlich ist es bereits berauschend, dem Transportsystem zuzuschauen: Denn die Beschleunigung beträgt mehr als 5 g und die Maximalgeschwindigkeit beträgt mehr als 4 m/s bei einem minimalen Produktabstand von 50 mm. Kickinger: ««Ein System mit diesen Performancedaten in Kombination mit Weichen und der weitreichenden Designflexibilität ist ein Novum am Markt.» Dadurch lässt sich die Produktivität massiv steigern und der ROI maximieren, ist sich der Mechatronikspezialist sicher.

<script src="https://platform.twitter.com/widgets.js" async="" charset="utf-8"></script> Auf der diesjährigen Hannover Messe stellt dann B&R auch eine interessante Kombination aus: die Kombination des intelligenten Transportsystems ACOPOStrak mit konventionellen Förderbändern. Dadurch vereint B&R die Flexibilität des intelligenten Tracksystems mit den niedrigen Kosten eines konventionellen Transportsystems.

«Trifft den Zeitgeist der Digitalisierung sowie Flexibilisierung»

Paolo Salvagno, Geschäftsführer von B&R Industrie-Automation AG über ACOPOStrak

 

 

Paolo Salvagno, Geschäftsfüher B&R Industrie-Automation AG. (Bild: B&R)


Scroll down

Was genau aber steckt noch weiter hinter diesem smarten Transportsystem und wie geht es weiter damit? Paolo Salvagno, Geschäftsführer von B&R Industrie-Automation AG in Frauenfeld, gibt Auskunft.

ACOPOStrak wird als intelligentes Transportsystem verkauft. Was genau macht dessen Intelligenz aus?

Paolo Salvagno: Dazu gehört einerseits unser intelligentes Fehlermanagement. Treten im Betrieb Zwischenfälle wie zum Beispiel ein Fehler an einem Ventil einer Abfüllanlage auf, wird dieses Ventil einfach nicht mehr angefahren. Es entsteht kein Ausschuss und somit steigt der Qualitätsfaktor der OEE-Kennzahl.
Andererseits gehört die Programmierung des Tracks dazu, welches prozessorientiert erfolgt. Der Programmierer beschreibt Regeln, die den Produktfluss am Track definieren. Das geht schneller, als eine hohe Anzahl an Achsen oder Shuttles einzeln zu programmieren. Der Entwickler der Applikations-Software wird zudem durch eine integrierte Kollisionsvermeidung entlastet, die für einen reibungslosen Fluss der Produktion sorgt. Und dazu kommt noch die 3D-Visualisierung sowie die 3D-Simulation.

Wie waren und sind die Reaktionen der Kunden in der Schweiz auf dieses Konzept?

Das Feedback der Kunden, sowohl Maschinen-, wie auch Anlagenbauer ist extrem positiv. Selbst Endkunden mit Produktionsstätten kommen auf uns zu und sehen ACOPOStrak als Lösung für die Flexibilisierung und Digitalisierung Ihrer Fertigung.

Was wird mit ACOPOStrak automatisiert?

Konnte B&R bereits eines dieser Transportsysteme einsetzen? Wann ja, in welcher Branche und was wird damit automatisiert?

Wir konnten ACOPOStrak tatsächlich bereits in kurzer Zeit in verschiedenen Branchen einsetzen unter anderem in der Nahrungs- und Getränkeindustrie und in der Druck- und Verpackungsindustrie.

Wird die Losgrösse 1 tatsächlich draussen in den Fabrikhallen momentan angepeilt oder ist es einfach ein Hype und in Wirklichkeit ist man schon froh, wenn der Automatisierungsgrad steigt?

Wir sehen, dass die Losgrösse 1 vor allem in Ländern wie der Schweiz sehr interessant ist, wo richtige Massenfertigungen nicht mehr stattfinden.

B&R hat gezeigt, dass «ein Stück Intelligenz» bereits reicht, um eine individualisierte Produktion zu erreichen. Man kann also mit einer Kombination des Transportsystems ACOPOStrak mit konventionellen Förderbändern bereits viel erreichen. Davon war bei der Erstvorstellung auf der SPS/IPC/Drives 2017 noch nicht der Fall. Dort wurde zwar vom flexiblen Design des ACOPOStrak gesprochen, auf welchem «alle möglichen offenen und geschlossenen Formen auf der Basis einer Gitterstruktur gebaut und miteinander kombiniert» werden können – also eher ein flexibles, aber in sich geschlossenes System. Mir stellte sich die Frage: War man mit dem ACOPOStrak gar viel zu schnell für die bisherige Produktion, also bereits einen oder zwei Schritte voraus und die restliche Automation hinkte hinterher?

Nein. Denn ACOPOStrak ist eine Entwicklung, die – so wie sie ist – genau den Zeitgeist der Digitalisierung sowie Flexibilisierung trifft. Sie beherrscht also das, was momentan gesucht und verlangt wird wie zum Beispiel Produktströme trennen, zusammenführen und parallelisieren.

Wie wird sich ACOPOStrak weiterentwickeln?

Bekanntlich kommt ja «der Appetit mit dem Essen!» Und das heisst für uns: ACOPOStrak wird sich ganz klar weiterentwickeln. Zudem fordern unsere Kunden uns immer wieder zu Höchstleistung heraus. Das wird auch mit ACOPOStrak so sein. Aber lasst euch einfach mal überraschen!

Das intelligente Transportsystem von B&R ist ein wegweisendes Maschinenkonzept. Doch innerhalb der Automatisierung gibt es weitere Trends und einer davon hat sich in den vergangenen Jahren durchgesetzt, auch wenn er noch weniger oft in den Fabrikhallen anzutreffen ist als darüber geredet wird: die kollaborierenden Roboter, kurz auch Cobots genannt. Die schnell wachsende Anzahl an Hersteller zeigt aber, dass in dieser Sparte viel Neues zu erwarten ist und dass die Cobots eine grosse Zukunft haben. 

Auch Schweizer Firmen mischen bein den Cobots munter mit. Neben ABB, Stäubli, Robotec Solutions und Mabi sind ebenso die die Hochschulen daran, die Technologie weiter zu verbessern. Unter anderem die Berner Fachhochschule. 

Clevere Cobots aus der Schweiz

Cobots lernen durch Führen von Hand 

Wer mit Präzision und Miniaturisierung im Herstellprozess Schritt halten will, integriert Roboter in seine Fertigung. Und zwar clevere Roboter, wie sie Professor Gabriel Gruener und sein Team an der BFH in Biel konzipieren.

«Swiss made» tönt gut, aber eine Umfrage des vom Institut für Technologie-Management der Universität St. Gallen jährlich realisierten «Swiss Manufacturing Survey» zeigt, dass 46 Prozent der befragten Schweizer Firmen daran denken, in den nächsten drei Jahren ihre Fertigung ins Ausland zu verlagern — mit allen Konsequenzen für den Arbeitsstandort Schweiz —, wobei vor allem Osteuropa und China im Gespräch sind.

Kostendruck und Wettbewerb

Unter den Gründen fallen besonders die hohen Personalkosten ins Gewicht, denn die Arbeitskosten steigen in den letzten Jahren ständig, bei mässigem Produktivitätswachstum. Zudem bereitet der andauernde Mangel an Fachkräften mancher Herstellfirma Kopfzerbrechen. Doch nicht nur in Hochlohnländern verstärkt dies den Trend zur Automatisierung. Auch Nationen mit geringem Lohnniveau greifen mehr und mehr zu raffinierten Robotern als Automationstechnik, wie der weltweit grösste Robotermarkt China zeigt. Die Nase vorn haben Cobots, also mit Sensoren ausgerüstete «Collaborative Robots», die «Hand in Hand» mit dem Menschen zusammenarbeiten und im Fertigungsprozess nicht durch Schutzvorrichtungen vom humanen Kollegen getrennt sind.

Das Konzept des Cobots ist verlockend

Das erfordert jedoch ein besonders wachsames Auge auf diese maschinellen Helfer, wie die Schweizerische Normen-Vereinigung SNV festhält: Anders als Robotersysteme, die typischerweise aus mechanischem Manipulator, Endeffektor, Robotersteuerung, internen und eventuell externen Sensoren bestehen, haben Industrieroboter nämlich keinen Endeffektor — also kein Gerät am Ende ihres Roboterarms, das die Interaktion mit dem Umfeld ermöglicht. Doch das Konzept des Cobots ist verlockend, denn seine Leistungsstärke und seine Präzision lassen sich ideal mit der Kreativität und der Fähigkeit des Menschen, Probleme zu lösen, kombinieren, was eine erhebliche Produktivitätssteigerung ermöglicht.

+

Produktübersicht «Kollaborative Roboter»

Hier geht es zur Produktübersicht Kollaborative Roboter

Cobots krempeln die Ärmel hoch

Erste Cobot-Einsätze sind denn auch zukunftsweisend, wie beispielsweise das Yaskawa-Cockpit, das die Firma an der Hannover Messe 2018 zeigte. Es dient zur Echtzeitüberwachung von Maschinen und arbeitet mit kollaborativen Robotern der Motoman-Baureihe. Kombiniert mit eigenen Steuerungs- und Antriebslösungen erlauben die Roboter eine sensorlose Überprüfung von verbauten Filtersystemen basierend auf dem aufgezeichneten Stromfluss. Das Cockpit erweitert so das Angebot im Bereich Industrie 4.0.

Oder werfen wir einen Blick ins Audi-Werk Ingolstadt, wo in der Endmontage ein Cobot das hochgenaue Auftragen eines 5 Meter langen Klebstoffstrangs auf das CFK-Dach unterstützt. Die angebrachten Sensoren erkennen die Bewegungen des Menschen. Und beim Cobot von Universal Robots bei BMW im US-amerikanischen Werk Spartanburg montieren Mensch und Roboter ohne Schutzeinrichtungen Türschallisolierungen.

Schwierige Aktivitäten wirtschaftlich automatisieren

Professor Gabiel Gruener, der an der Berner Fachhochschule das Institut für Human Centered Engineering HuCE — roboticsLab leitet, geht noch einen Schritt weiter. Getreu der Devise von Steve Jobs, «Great things in business are never done by one person. They’re done by a team of people», stehen für ihn, Forschungspartnerin Professorin Sarah Rochat und ihr Team die Industrie 4.0 sowie die Entwicklung von clever konzipierten raffinierten Arbeitsplätzen für die problemlose Interaktion von Mensch und Roboter im Fokus. In der Vergangenheit arbeitete Gabriel Gruener an der Entwicklung von Weltraumrobotern für Mars, Mond und ISS der europäischen Weltraumorganisation ESA.

Doch nun gilt es an die Zukunft der Swiss Smart Factory zu denken, um selbst ausgesprochen schwierige, bisher manuell ausgeführte Aktivitäten wirtschaftlich zu automatisieren. Und hier schlägt die Stunde ausgefeilter Sensortechnik: «Ein Unternehmen soll nicht hochbezahlte Fachkräfte mit Routinearbeiten auslasten, sondern diese an den cleveren Cobots delegieren», ist Gabriel Gruener überzeugt. «Dazu rüsten wir den Roboter nicht nur mit Sensoren aus, welche Bewegungen und Position des Menschen registrieren, um das Verletzungsrisiko auszuschalten.»

Roboter lernen durch Vorzeigen

Der Cobot wiegt lediglich etwa 10 Kilo, lässt sich von einem ungelernten Arbeitnehmer problemlos aufstellen, an der richtigen Stelle installieren und vor allem anlernen. Das heisst: Der Mensch zeigt dem Roboter — indem er dessen Arme korrekt führt —, welche Aktionen von ihm erwartet werden. Die speziellen Algorithmen der Crew von Gabriel Gruener erlauben dem Menschen, eine Trajektorie einmal zu zeigen, worauf der Roboter sie exakt wiederholt. Zeigt der Mensch dem Roboter eine Trajektorie mehrmals, ist das Resultat eine optimierte Flugbahn.

Damit können Mitarbeiter dem Cobot neue Aufgaben beibringen, und dies genauso leicht, als handle es sich um einen Kollegen. Sarah Rochat präzisiert: «Dazu modellieren wir die Bewegung als Ziel, und nicht die Flugbahn. Die Bewegung ist in einem dynamischen System kodiert. Darin werden Objekte, die zu handhaben sind, als anziehende Kräfte, anderseits Objekte, die vermieden werden sollen, als abstossende Kräfte modelliert. Indem neue Bewegungen durch Vorzeigen gelernt werden, passen wir diese im Flug an, basierend auf Sensorinformation, und zwar mit sehr niedrigen Berechnungskosten.»

Der neue Cobot in der Produktion — ein Muss!

Das ermöglicht erstmals die «perfekte» Zusammenarbeit von Mensch und Roboter: Ohne eine besondere Ausbildung absolviert zu haben, kann der Linienarbeiter dem Roboter neue Aufgaben beibringen, welcher dieser dann selbstständig ausführt. «Die Vision ist, dass man den Roboter als Stütze oder ‹dritten Arm› nutzen kann und so die Produktivität erhöht», erläutert Sarah Rochat. «Diese Entwicklung zeigt etwas weiter in die Zukunft, ist aber unser Ziel.» Denken wir nur an einen Arbeitsvorgang wie das Löten, wo der Arbeiter mit einer Hand das Lötgut, mit der anderen den Lötkolben hält, dann noch eine dritte Hand für den Lötdraht braucht.

Spezielle Programmierkenntnisse sind nicht nötig

Waren Roboter bisher kein Thema für KMU, da Programmierung und Wartung Spezialisten erforderten, bildet der Berner Cobot ein unschlagbares Team mit dem Menschen. Dieser braucht nicht Stunden, um den Cobot auf die Beine zu bringen und ihn beispielsweise für einfaches Pick-and-Place zu programmieren. Spezielle Programmierkenntnisse sind nicht nötig, denn intuitive Tools erlauben ein relativ flottes Programmieren der Roboterbewegungen, besonders wenn dem Mitarbeiter der Umgang mit seinem Smartphone nicht fremd ist. Bereiteten früher die notwendigen Schutzvorrichtungen Kopfzerbrechen, arbeitet der Berner Cobot dank integrierter Sensortechnik sicher Seite an Seite mit seinem menschlichen Kollegen, da er seine Trajektorie nahtlos an ihn anpasst — und, falls dies nicht möglich ist, sofort stoppt.

Zudem ist der leichte und Platz sparende Cobot auf Flexibilität getrimmt: Er kann ohne Weiteres rasch sein Arbeitsumfeld wechseln und lässt sich schnell an neue, veränderte Produktionsabläufe anpassen. Damit ist er der ideale Helfer für flexible Fertigungsverfahren. Und last but not least macht dieser Cobot Schluss mit den hohen Investitionen für Programmierung, Einrichtung und Schutzvorkehrungen.

«Man muss auf modernste Automatisierung setzen»

Gabriel Gruener ist sicher: «Wer in Zeiten der Digitalisierung die Nase vorn haben will, muss auf modernste Automatisierung setzen. Mit unserem Ansatz tragen wir dazu bei, dass die Cobots in Firmen aller Unternehmensgrössen — also auch und gerade mittleren Betrieben — eine echte Chance haben, eine flexible Produktion mit der Kooperation von Mensch und Maschine einzuführen.» Das Stichwort heisst Learning by Demonstration, um eine qualitativ hochwertige Ausführung von reproduzierbaren Prozesse zu erlauben — und dies erst noch bei einer massiv gesteigerten Produktivität. «Unsere Entwicklung führt zu einer höheren Wertschöpfung, die letztlich dazu beiträgt, dass produzierende Firmen weiterhin in der Schweiz fertigen, Arbeitsplätze längerfristig sichern und den globalen Markt erfolgreich mit ‹Made in Switzerland› bedienen können.»

Umfrage: Trends in der Automatisierung

Rockwell, Fanuc, Siemens und Weidmüller haben die Antworten darauf

Umfrage: Trends in der Automatisierung

Rockwell, Fanuc, Siemens und Weidmüller haben die Antworten darauf

(Bild: Bernexpo)

Scroll down

Wenn neue Technologien auftauchen, können diese zum Taktgeber bei Neuentwicklungen werden. Welche technologischen Trends bei den Firmen angekommen sind und richtungsweisend sind für die Automation und die Automationstechnik, sagen die Firmen Rockwell, Fanuc, Siemens und Weidmüller.


Wenn Sie einen Trend innerhalb der Automatisierung hervorheben müssten, welcher wäre dies?

Rockwell Automation: Mit neuen Methoden lassen sich Daten von IT und Produktion analysieren und funktionsspezifisch je nach Entscheiderebene aufbereiten. So kann man in Produktionsabläufe schneller eingreifen und klar effizienter arbeiten. Des Weiteren ist das Virtual Engineering – Schlagwort Digitaler Zwilling – mit Sicherheit der Weg in die Zukunft, um bereits beim Design einer Maschine bzw. Anlage effizienter und kostensparender zu arbeiten.

Fanuc: Der Trend geht bei uns ganz eindeutig in Richtung kollaborierende und mobile Robotik mit immer intelligenteren Robotern. Dieser Trend antwortet genau auf die Bedürfnisse des Schweizer Marktes, mit kleinen Losgrössen und grosser Produktevielfalt, womit eine flexible Automation ermöglicht wird.

Siemens: Die digitale Vernetzung über das Internet der Dinge (IoT) ist derzeit der wichtigste Trend. Obschon statt von einem Trend, eher von einer notwendigen zentralen Entwicklung gesprochen werden müsste, denn in integrierten Softwarelösungen und intelligenter Datenanalytik liegt zunehmend der Mehrwert für Unternehmen.

Weidmüller: Die Digitalisierung ist der offensichtlichste und aktuell stärkste Trend.

Automatisieren mit Weidmüller: High-End-Stromversorgung PROtop
High-End-Stromversorgung PROtop von Weidmüller

Wie beeinflusst dieser Trend die eigenen Produkte?

Rockwell Automation: Wir wollen innovative Analysen anbieten und deshalb liegt ein Fokus sicherlich auf der Datenanalyse. Da investieren wir derzeit sehr viel Geld und arbeiten eng mit unseren Partnern von Cisco und Microsoft zusammen. Wir haben dafür in Prag rund 130 Leute, die sich dieser Thematik annehmen und Algorithmen entwickeln, mit dem Ziel, nicht nur Daten zur Verfügung zu stellen, sondern gleich Verbesserungsvorschläge für die Daten zu bringen.

Fanuc: In den letzten Jahren wurde unser Produktportfolio der Industrieroboter ständig mit neuen kollaborativen Robotern erweitert. Zuletzt wurde mit dem CR-15iA, mit 15 kg Traglast, die Lücke zwischen den 4 und 7 kg Modellen und dem weltweit stärksten kollaborierenden Roboter mit 35 kg Nutzlast, geschlossen. Ausserdem stehen für alle Roboter zahlreiche neue intelligente Funktionen zur Verfügung, insbesondere erreicht man höchste Flexibilität dank der neuen integrierten Funktionalität 2D, 2,5D und 3D optische Teileerkennung.

Siemens: IoT-Technologie wurde bislang von Fertigungsunternehmen vor allem ergänzend eingesetzt. Dies wird sich künftig ändern, weil Unternehmen die Möglichkeiten des IoT zunehmend von Anfang an einbeziehen und zu einem festen Bestandteil ihres Produktdesigns machen. Ganzheitliche Ansätze wie die Digital Enterprise Suite von Siemens erlauben es produzierenden Unternehmen, ihre Geschäftsprozesse entlang der gesamten Wertschöpfungskette durchgängig zu integrieren und zu digitalisieren.

Weidmüller: Unsere Automatisierungsprodukte wurden so ausgelegt, dass Sie den digitalen Anforderungen gerecht werden und zeichnen sich durch Datendurchgängigkeit und Kommunikationsfähigkeit aus.

Trend Automation: Mit Rockwells FactoryTalk
Rockwells FactoryTalk

Das eigene Trendprodukt für die Automation

Welches Produkt für die Automation steht stellvertretend für diesen Trend bei Ihnen?

Rockwell Automation: Unsere Software nennen wir Factory Talk und bei Factory Talk Analytics geht es darum, den Kunden zu helfen, die Daten zu analysieren. Wir haben drei verschiedene Stufen eingeführt: Device Analytics, System Analytics und Enterprise Analytics. Diese drei Stufen sind wichtig, weil wir so den Kunden eine skalierbare Lösung anbieten können. Factory Talk Analytics skaliert, erkennt und verknüpft Datenquellen im gesamten Netzwerk bis zur Enterprise-Ebene. Durch eine intelligente Zusammenführung der Daten lassen sich dann Probleme direkt im Netzwerk oder am Gerät beheben. Über maschinelles Lernen eignet sich Factory Talk Analytics ausserdem Kenntnisse über das Nutzerverhalten an und kann nach Trends in den Daten suchen.

Fanuc: Der kollaborierende Roboter CR-15iA hat genau die richtige Nutzlast (15 kg) und Reichweite (1441 mm) für eine Vielzahl von Handling-Aufgaben. Durch die bewährte Fanuc-Technologie und einem in der Basis eingebauten hochempfindlichen Sensor ist er nicht nur äusserst zuverlässig, sondern auch unglaublich schnell und leistungsfähig. Er kann in vielen industriellen Anwendungen wie z.B. Handling, Maschinenbeladung, Prüfen und Logistik, mit oder neben Menschen arbeiten.

Siemens: MindSphere – das cloudbasierte, offene IoT-Betriebssystem von Siemens verbindet Produkte, Anlagen, Systeme und Maschinen und ermöglicht den Firmen, die Fülle von Daten aus dem Internet der Dinge mit umfangreichen Analysen zu nutzen. Mit MindSphere können Hersteller ihre Produktionsanlagen und Produkte im Einsatz analysieren und sämtliche Erkenntnisse für fortlaufende Optimierungen zurück in die Wertschöpfungskette spielen.

Weidmüller: Stellvertretend für den Trend steht bei Weidmüller unsere High-End-Stromversorgung PROtop. Nebst den technisch herausragenden Eigenschaften wie direkte Parallelschaltbarkeit ohne Diodenmodule und unserer innovativen DCL-Technologie (Dynamic Current Limiting) für durchgehende Spitzenlastreserven vom Millisekunden- bis in den Sekundenbereich zeichnet sich die PROtop-Familie vor allem durch ihre Kommunikationsfähigkeit aus. Bei Bedarf kann ein Kommunikationsmodul (CAN und demnächst I/O-Link) auf die Stromversorgung aufgesteckt werden und gestattet somit eine permanente Zustandsüberwachung sowie die vollständige Integration in Steuerungssysteme.

Automation mit Fanuc Cobot CR 15iA
Fanuc Cobot CR 15iA

Potenzial bei Automatisierungs-Massnahmen

Denken Sie, dass die Firmen in der Schweiz noch ein erhebliches Potenzial haben, wenn es um Automatisierungs-Massnahmen geht?

Rockwell Automation: Der Anfang ist tatsächlich nicht einfach, denn jede Firma hat andere Bedürfnisse. Aber bei Rockwell Automation wissen wir aus eigener Erfahrung, dass dieser Schritt sehr erfolgreich werden kann. Denn wir haben selbst weltweit ein ERP und die Analyselösungen aus dem Factory Talk-Portfolio eingeführt und daraus vieles gelernt. Generell kann man sagen, dass bei der Einführung eines Connected Enterprise drei wichtige Punkte eingehalten werden sollten: Erstens muss man die Prozesse sehr exakt definieren, dann die Leute integrieren – das ist ungemein wichtig – und dann erst kommen die Technologien.

Fanuc: Ja, in der Schweiz ist in den Bereichen Intralogistik, Food und Pharma, aber auch in der klassischen Produktion wie Metall-, Kunststoff- oder Holzverarbeitungsindustrie, noch grosses Potential vorhanden.

Siemens: Ja. Schweizer Firmen sind herausgefordert, umfassender zu denken. Aus diesem Grund stellt die Digital Enterprise Suite mit dem integrierten Portfolio von PLM, Manufacturing Operations Management und dem TIA Portal gemeinsam mit Automatisierungssystemen ein idealer ganzheitlicher Ansatz dar. Die Schweizer Maschinenindustrie kann dadurch ihre Wettbewerbsfähigkeit erhalten.

Weidmüller: Die Firmen haben aus unserer Sicht bereits einen hohen Automatisierungsgrad, wobei sich immer Optimierungspotentiale ergeben. Diese unterstützen wir durch unseren Automatisierungsbaukasten u-mation, durch unsere Servicedienstleistung wie Connectivity Consulting und Fast Delivery Service, als auch Unterstützung bei der digitalen Transformation durch unser Industrial- und Energy-Analytics Angebot.

Automatisieren mit Siemens Mindsphere
Siemens Mindsphere

Schweizer Automations-Branche - Treffen auf der Sindex in Bern

Die Schweizer Automatisierungsbranche trifft sich in Kürze in Bern auf der Sindex: Welchen Stellenwert hat eine heimische Automatisierungsmesse und warum stellen Sie selber dort aus?

Rockwell Automation: Die Sindex als Schweizer Leitmesse für Automationstechnologien ist für uns die wichtigste Veranstaltung in diesem Jahr. Wir erwarten nicht nur quantitativ eine grössere Besucherzahl als in den letzten Jahren, jedoch vor allem qualitativ relevante Besucher, d. h., die aus der Entscheiderebene der produzierenden Industrie kommen, und mit uns über Konzepte der Umsetzung von Industrie 4.0 relevanten Lösungen sprechen wollen.

Fanuc: Für uns hat die Automationsmesse Sindex einen sehr hohen Stellenwert, da sie uns die Möglichkeit bietet unsere neuesten Produkte und Dienstleistungen dem Schweizer Fachpublikum zu präsentieren. Wir freuen uns aber auch unsere Kunden zu treffen, die bestehenden Beziehungen zu festigen, sowie neue Kontakte zu knüpfen. Sie finden uns auf dem Stand D01 in der Halle 3.0

Siemens: In den vergangenen Jahren hat die Sindex einen wertvollen Beitrag zur Vernetzung und Weiterentwicklung des Produktionsstandorts Schweiz geleistet. Die Messe hat sich als Branchentreffpunkt etabliert und «Swissness» in den Fokus gerückt. Die Wichtigkeit der Messe in den Bereichen Wirtschaft, Bildung und Forschung zeigt sich ausserdem dadurch, dass Bundesrat Johann Schneider-Ammann die Sindex eröffnet.Siemens zeigt unter dem Leitmotto «Digital Enterprise – creating value», welchen Mehrwert Unternehmen dank durchgängig integrierten und digitalisierten Geschäftsprozessen erhalten – für einen starken Werkplatz Schweiz.

Weidmüller: Aus unserer Erfahrung hat die Sindex einen hohen Stellenwert als Automatisierungsmesse und ist eine ideale Plattform um sich mit unseren Kunden über die aktuellen und zukünftigen Herausforderungen im Bereich der Automatisierung zu unterhalten und unsere Lösungen zu zeigen. Wir freuen uns sehr darauf – Let’s connect!

  • Facebook
  • Twitter
  • LinkedIn
  • E-mail
  • tumblr
  • Reddit

Impressum

Autor: Eugen Albisser

Bildquellen: Diverse

Publiziert von Technik und Wissen (ea)

Informationen

Weitere Artikel

ID-Reader der Serie ID-600: Qualitätsprüfung

Für anspruchsvolle Codelese-Aufgaben


Der Design-to-Cost-Ansatz in der Blechbearbeitung


Qineo ArcBoT von Cloos

Schweiss-Cobot: Nahtverfolgung mit Lichtbogensensorik


  • Automatisierung
  • BuR
  • Trendartikel

Veröffentlicht am: 01.08.2018

Übersicht

Technik und Wissen
Unsere weiteren Fachmagazine
  • Impressum
  • Datenschutz
  • AGB
Wenn Sie Cookies akzeptieren, können wir Ihnen die bestmögliche Erfahrung auf dieser Website bieten.